CRM для ПОСТАВЩИКА УСЛУГ

Пример внедрения и использования комплексного решения
для интернет-, хостинг-провайдеров и других поставщиков услуг с автоматизацией рабочих процессов
(продажи, подключение, обслуживание абонентов, сбор аналитики и другое).


  • ФУНКЦИОНАЛ
    ✔ Организация продаж
    ✔ Аккаунтинг и обслуживание клиентов
    ✔ Обмен информацией с внешними ИТ-системами
    ✔ Отчёты и аналитика
Закройте все задачи одним решением
организация процесса продаж

Организуйте прием заявок и заказов со всех возможных каналов (сайт, соц-сети и мессенджеры, чаты, телефон) в едином месте - CRM.

выдача услуги и прием платежей
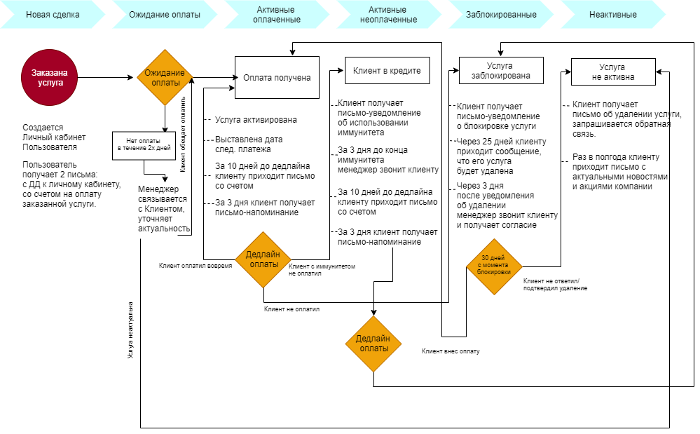
Выставляйте клиенту счет при заказе  и выдавайте услугу автоматически сразу после оплаты. Активируйте, приостанавливайте или отменяйте услугу в зависимости от статуса оплаты.
система клиентского сервиса

CRM сохраняет всю информацию о клиенте, в том числе историю общения, а это позволит совершать допродажи и кросспродажи, пользоваться рассылками, распознавать клиента по телефонии и многое другое.

обработка обращений
(организация технической поддержки)

Клиент из личного кабинета сможет обращаться в техническую поддержку, а все обращения будут фиксироваться и в CRM, чтобы создавать полную картину о клиенте.

обмен данными между IT-системами

Автоматизация выдачи услуг, изменения их статуса, например, интеграция оборудования с облачным сервисом - ваше конкурентное преимущество и лояльность клиентов.

отчеты и аналитика

Счета импортируются в CRM из биллинговой системы для последующего анализа. Это позволяет создать отчёты по менеджерам (активность, результативность продаж и оборот), по типам услуг или продуктам.

блок 1

продажа услуг

Клиент попадает в определенную воронку продаж в зависимости от того, как он совершил заказ: через сайт, форму обратной связи, магазин, социальные сети, почту, по телефону и т.д.


обработка заказа

Заказ поступил через форму на сайте - генерируется Лид.

Такие заказы, прежде чем попасть в биллинговую систему, должны пройти определенную обработку - воронку продаж (например, сложные, комплексные продукты, как услуга построения облачной структуры и другие заказы требующие обсуждения).

Заказ двигается по индивидуально настроенной воронке продаж, например, звонок для уточнения деталей - конф-колл с техническим специалистом - подготовка и отправка коммерческого предложения - (уточнение изменение заказа) - выставление счета.

Процесс максимально автоматизирован благодаря использованию роботов. Смотрите, как это выглядит.


выдача услуги

Новый заказ через корзину генерирует сделку в Битрикс24 (либо сделка в Битрикс24 конвертируется из Лида и создаёт новый заказ в биллинге).

После оплаты счета происходит активация услуги. Какими процессами она будет сопровождаться, решаете вы (например, email-уведомление, развертывание облака, отправка сообщения с данными доступа и т.д.).
Этапы активации и выдачи сервиса реализованы либо на использовании шаблонов задач, либо на базе бизнес-процесса в Битрикс24.

Интеграция с внешними системами для автоматизации оказания услуги реализуется на базе возможностей API  Битрикс24. Через API выгружается любая информация по клиенту или заказу на внешний сервис и обратно.

блок 2

обслуживание клиентов

Вся информация по клиенту и заказам есть в Битрикс24,
а значит можно подключать все возможности CRM
и, главное, автоматизировать систему послепродажного сервиса.

Рассылки по событиям

Делайте рассылки по различным событиям (акциям, специальным предложениям, поздравлениям, уведомлениям и т.д.) прямо из Битрикс24 по сегментированной клиентской базе.
Проводите опросы и анкетирование клиентов.
Отправляйте массовые email, SMS-сообщения, сообщения в мессенджерах.

 

Автоматические действия по событию

Анализируйте клиента и его активность (общий доход, оплата счетов, группа услуг, обращения) и назначайте на события автоматические действия.
Например, просрочка оплаты счета более чем Х дней запустит в день дедлайна процесс уточнения, взятия пени или удаления сервиса.
 

Интеграция с IP-телефонией

Ни один звонок клиента не останется пропущенным. При интеграции с телефонией Битрикс24 фиксирует все входящие и исходящие звонки, распознает звонки от уже знакомых контактов
(еще до начала разговора вы будете знать, кто звонит!) и сохраняет разговоры в карточках клиентов.
 
Процесс обработки обращений от клиентов организован по различным сценариям с учётом группы клиента, типа услуги, характера обращения и другим критериям.
На каждое событие в системе можно настроить автоматическое действие или целый бизнес-процесс.

блок 3

Отчёты и аналитика

Синхронизация данных (счетов, оплат и т.д.) между системами позволяет строить полноценные отчеты по продуктам и услугам, эффективности менеджеров, а также делать прогнозные расчеты.

блок 4

что еще важно?



личный кабинет клиента

Система интегрируется с личным кабинетом клиента, поэтому любые изменения в кабинете автоматически синхронизируются с Битрикс24. Кроме основных данных (ФИО и контактов клиента) c CRM синхронизируется информация о всех заказанных услугах, счетах.

Сам же клиент может видеть свои заказы и добавлять новые, получать счета и отслеживать их статус, общаться с командой поддержки, видеть свежие новости и получать письма прямо из своего персонального кабинета.






Выставление счета из Битрикс24

Менеджер может выставить счет клиенту прямо из CRM, и он мгновенно будет отправлен в личный кабинет пользователя.


рейтинг клиентов

Битрикс24 сохраняет всю историю взаимодействия с клиентом, а это позволяет составлять рейтинг клиентов для упрощения работы менеджеров. Заказчики делятся на группы по разным критериям: количество обращений в поддержку, период оказания услуг, сумма оплаченных счетов и др.

Довольно слов, покажите мне, как это работает!
Оставьте заявку на презентацию продукта и оцените работу решения в действии.

Периодическое
выставление счетов



Прием
платежей



Обработка обращений
в поддержку



Рейтинг клиентов



Автоматизация продаж



CRM-маркетинг



Читайте также:


Заинтересовало решение?
Давайте обсудим ваш проект!

Опыт эксперта

Более 16 лет на рынке

Поддержка

24/7

Золотой партнер

Битрикс24
позвоните нам +375 44 77 22 800